【年末年始】気になる天気、寒気ピークは12/27…初日の出は広範囲でチャンス 2枚目の写真・画像 | Push on! Mycar-life

【年末年始】気になる天気、寒気ピークは12/27…初日の出は広範囲でチャンス 2枚目の写真・画像

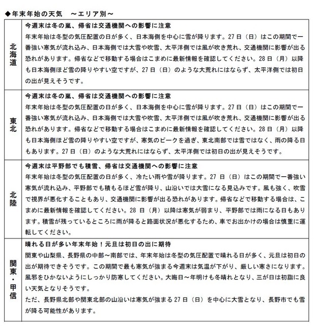
 ウェザーニューズは12月22日、年末年始の天気について発表した。クリスマス後の週末は寒波の襲来で北日本を中心に大荒れの天気となり、帰省には注意が必要。12月28日以降は寒さが少し緩み、元旦は太平洋側の広範囲で初日の出を見ることができそうだという。

教育 教育
エリア別の年末年始の天気(北海道、東北、北陸、関東・甲信)
エリア別の年末年始の天気(北海道、東北、北陸、関東・甲信)
page top